Die Meldung in Bildern
Leuchtender Lückenfüller
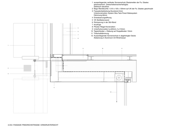
Bürohaus in Berlin fertig
Bild 16/17
Bild: Petersen Architekten